¡La Tingua Bogotana en peligro de extinción!


Tingua Bogotana between the reeds, originalmente cargada por Aztlek.

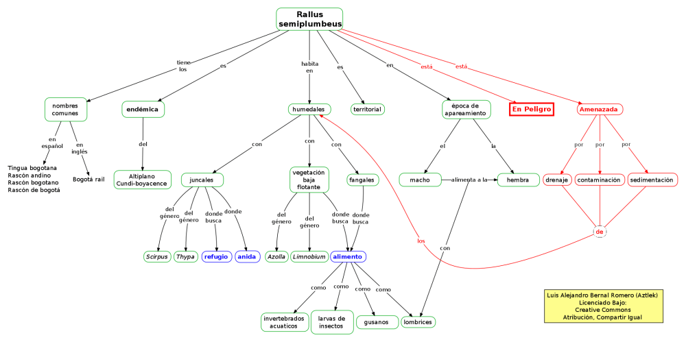
Esta tímida ave entre los juncos es la Tingua Bogotana y está en peligro de extinción, pero más adelante les contaré sobre ello. Siempre que se siente en peligro busca refugio entre los juncales. Por ello es muy difícil de ver. Pero no vive permanentemente entre los juncales, para alimentarse prefiere fangales o vegetación baja flotante.

Bogota rail feeding, originalmente cargada por Aztlek.

Se alimenta de invertebrados acuáticos, larvas de insectos, gusanos y lombrices. Y las lombrices tienen un significado especial para estas aves. En época de apareamiento el macho le da a la hembra una ofrenda de amor, una lombriz. La atiende amorosamente con regalos y ella se deja consentir. Y si el galanteo funciona, arman su nido en los mismos juncales en los que se oculta.

Pero a la menor señal de peligro corre a ocultarse otra vez. Y eso es lo que pasó: Estábamos varios observadores de aves en una caceta especial que hay en el lago del parque la Florida, y dos muchachas se bajaron para fotografiarla. La tingua temiendo por su seguridad se escondió entre las cañas. Sin embargo las miraba suspicazmente desde su refugio.

Bogota rail looking suspiciously, originalmente cargada por Aztlek.

Después, como las muchachas no se retiraban su mirada cambió y parecía de mal genio.

Bogota rail upset, originalmente cargada por Aztlek.

Finalmente las dos muchachas se aburrieron y volvieron a la caseta, y a los pocos minutos la tingua volvió a salir para alimentarse. Seguramente tenía hambre. Y los demás observadores pudimos disfrutar de ella.

¿Pero como un ave que es tan cuidadosa con su seguridad está en peligro de extinción? Muy sencillo, estamos destruyendo su hábitat, los humedales. Ya he escrito en otras ocasiones en como tenemos la afición nacional de desecar los humedales en ¡Se roban la laguna de Cucunubá! y en ¡Tingua pico verde en peligro!. Estamos drenando, contaminando, sedimentando o todo junto, nuestros humedales y lagunas, y además de que nos vamos a quedar sin agua, o al contrario sufrir con muchas inundaciones, estamos acabando con aves tan hermosas como la Tingua bogotana que sólo la hay en los humedales de Bogotá y en ninguna otra parte del mundo.

Adicionalmente para esta articulo he preparado un mapa conceptual de las características principales de la Tingua bogotana (Rallus semiplumbeos), y una lista de referencias (que está al final). Espero les sea de utilidad.

Mapa conceptual de la Tingua Bogotana (Rallus semiplumbeus)

Mapa conceptual de la Tingua Bogotana (Rallus semiplumbeus)

Referencias

[1] Renjifo, L. M., A. M. Franco-Maya, J. D. Amaya-Espinel, G. H. Kattan y B. López-Lanús (eds.). 2002. Libro rojo de aves de Colombia. Serie libros Rojos de Especies Amenazadas de Colombia . Instituto de Investigación de Recursos Biológicos Alexander von Humboldt y Ministerio del Medio Ambiente. Bogotá, Colombia.
[2] OpEPA. Tingua bogotana, rascón bogotano – Rallus semiplumbeus
[3] Daniel Bernal. Tingua Bogotana en el humedal Tibabuyes o Juan Amarillo. http://humedalesbogota.com.
[4] Miles McMullan; Alonso Quevedo; Thomas Donegan. Guía de Campo de las Aves de Colombia. Fundación ProAves. 2010.
[5] Wikipedia. Rallus semiplumbeus.

4 Comments on “¡La Tingua Bogotana en peligro de extinción!

  1. Pingback: Bitacoras.com

  2. Pingback: ¡La Tingua Bogotana en peligro de extinción! | Humedales Bogotá

  3. Pingback: Jilguero aliblanco | Foto-Blog Aztlek

  4. Tengo una ave tingua esta enferma, por FA si la pueden recoger en mi casa, me confirman si lo hace. Gracias.

Deja un comentario